近日,中国体育科学学会发布了“关于颁布第十届中国体育科学学会科学技术奖的决定”。根据《中国体育科学学会科学技术奖奖励章程》和《中国体育科学学会科学技术奖奖励章程实施细则》的有关规定,第十届中国体育科学学会科学技术奖已完成项目提名、形式审查、专家评审、获奖推荐项目公示和终审等全部程序,共评选出获奖项目35项。其中,我校作为第一完成单位6项成果获奖,其中一等奖1项,二等奖2项,三等奖3项。同时,我校作为第二主要完成单位还获批1项一等奖。

中国体育科学学会科学技术奖每两年评选一次,旨在奖励在体育科学基础理论研究、体育科学技术创新、推广、应用及科学普及领域作出重要贡献、取得杰出成就的个人和集体。近五年来,我校共获批10项中国体育科学学会科学技术奖,充分彰显了我校在相关体育科学领域研究中的扎实功底与创新实力。后续,我校将持续推进有重大影响力的标志性成果产出,力争在下一届评选中实现获奖数量和获奖层次的新突破,为推动我国体育科学事业发展贡献更多“北体智慧和力量”。
项目简介
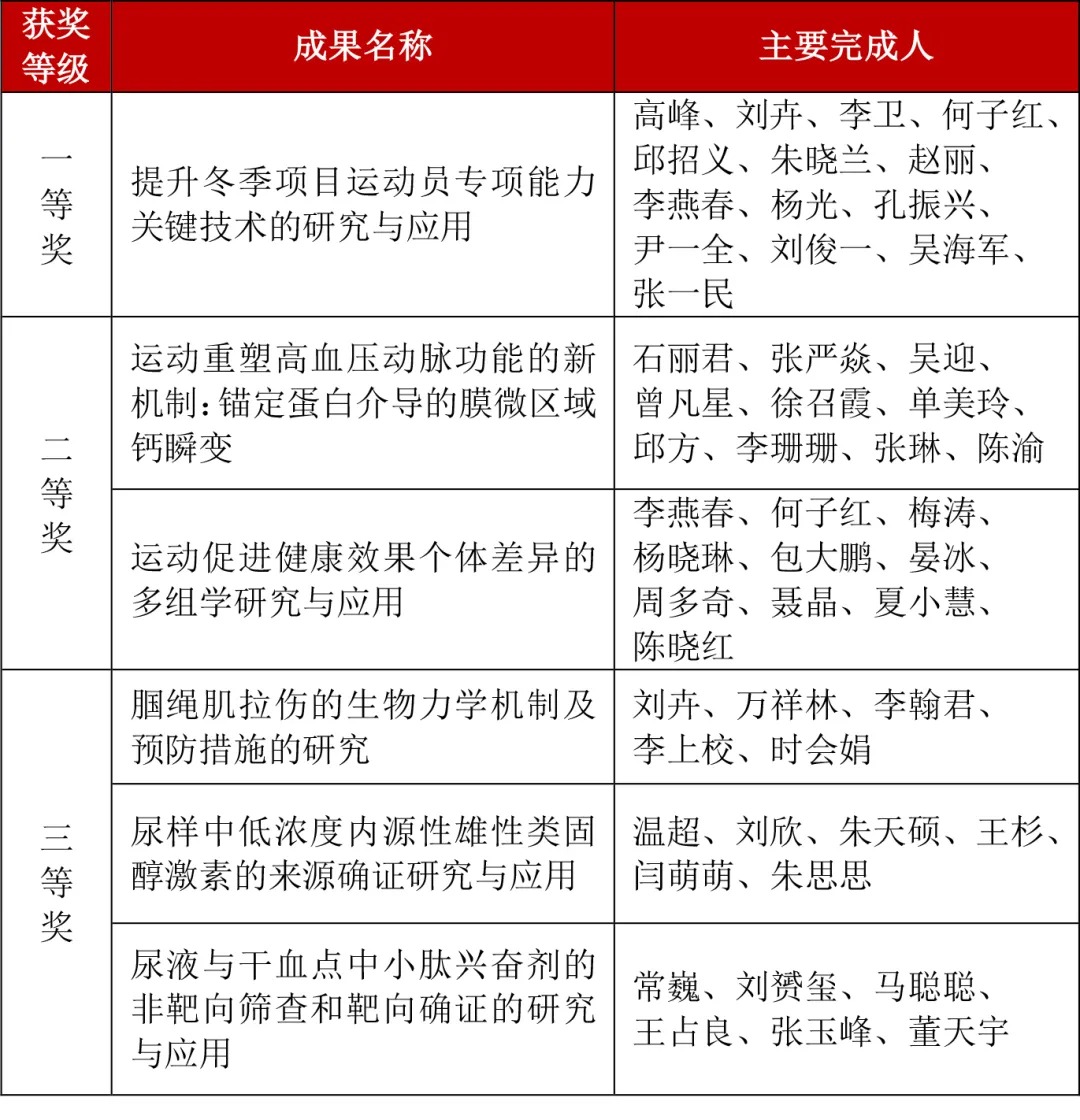
1.提升冬季项目运动员专项能力关键技术的研究与应用
本项目创新构建了运动员专项能力测评模型、多组学数据库、竞技表现分析系统和风洞训练优化方案,突破了低温环境生理评估、人工智能动作技术分析、训练监控与夏季训练方法等关键技术。成果广泛应用于我国冬季项目备战与训练实践,为中国冬奥代表团取得历史性佳绩提供了有力科技支撑。
2.运动重塑高血压动脉功能的新机制:锚定蛋白介导的膜微区域钙瞬变
项目聚焦高血压这一重大公共健康问题,系统解析有氧运动改善血管功能的分子机制。研究首次揭示,运动通过调控锚定蛋白AKAP150介导的膜微区域钙瞬变,协同影响CaV1.2通道活性及兴奋–收缩与转录耦联,从而降低动脉张力与血压,并证实AKAP150是血管功能调控的重要靶点。项目建立高时空分辨的钙信号与膜通道检测方法,实现细胞微区域钙瞬变的高精度观测并应用于运动科学研究。相关成果阐明了运动降压的科学基础,为高血压防治及科学运动干预提供了重要科技支撑。
3.运动促进健康效果个体差异的多组学研究与应用
本项目以科学运动为核心抓手,利用多组学技术系统揭示运动促进健康效果个体差异的分子机制。建立首个中国人群运动多组学研究队列,搭建国内首个运动多组学研究平台,鉴定出关键分子标记;揭示运动训练效果个体差异的分子机制;构建运动效果预测模型,实现个性化精准指导。相关成果为健康中国战略提供了坚实的科学基础与技术支撑。
4.腘绳肌拉伤的生物力学机制及预防措施研究
本项目围绕腘绳肌拉伤危险因素识别与预防关键问题,首次建立活体腘绳肌最优长度计算方法并验证其可靠性,系统揭示柔韧性、力量、性别差异及高速跑动神经肌肉控制特征与拉伤风险的关系,阐明柔韧和力量训练降低肌肉应变、预防拉伤的作用机制。研究为腘绳肌拉伤预防、康复及相关肌肉损伤临床研究提供了重要理论依据和技术支撑。
5.尿样中低浓度内源性雄性类固醇激素的来源确证研究与应用
本项目开发了基于二维液相色谱的分离纯化技术,用于尿样中低浓度蛋白同化类固醇物质的来源确证。该技术通过对尿样在不同极性液相色谱柱上分别进行在线洗脱,显著提升了目标物质的分离与富集效率,同时有效解决了长期困扰该领域的睾酮气相色谱共流出物干扰及尿样基质污染问题。该成果已应用于北京冬奥会、杭州亚运会等重大赛事及大型运动会的赛前筛查,为保障我国运动员干净参赛、维护纯洁体育精神提供了技术支撑。
6.尿液与干血点中小肽兴奋剂的非靶向筛查和靶向确证的研究与应用
本项目立足于常规检测方法的突破和优化,建立了完整的人尿液和干血点中的小肽兴奋剂鉴定流程。其中,以干血点为基质的检测方法的建立标志着我国成为世界上第三个具备相应检测能力的国家,其检测限处于世界领先水平。为本领域的进步提供了先进务实的中国方案。